aktuelles OGH-Urteil https://www.ogh.gv.at/entscheidungen/entscheidungen-ogh/aufklaerungspflichten-von-rettungssanitaetern/
"4. Beurteilung im konkreten Einzelfall
[25] 4.1. Im vorliegenden Fall vertreten die Kläger den Standpunkt, die Rettungssanitäter hätten die Notwendigkeit einer raschen ärztlichen Abklärung des Gesundheitszustands der Patientin nicht erkannt und sie nicht ausreichend darauf aufmerksam gemacht. Aus den Feststellungen, wonach die Rettungssanitäter die Patientin zunächst mitnehmen und zum Zweck einer ärztlichen Abklärung in ein Krankenhaus transportieren wollten, was sie ihr auch anrieten, folgt dazu, dass die Rettungssanitäter die Empfehlung geäußert haben, sich zur ärztlichen Abklärung in ein Krankenhaus transportieren zu lassen.
[26] Inwieweit die Rettungssanitäter tatsächlich auf eine Notwendigkeit und Dringlichkeit einer ärztlichen Abklärung bzw eines Krankenhaustransports aufmerksam gemacht haben, lässt sich dem Sachverhalt bislang jedoch nicht entnehmen. Ebenso wenig folgt aus den Feststellungen, ob die Rettungssanitäter die von ihnen geäußerte Empfehlung des Krankenhaustransports gegenüber der Patientin begründet und deren Hintergründe weiter dargelegt haben. Damit gibt es vorliegend keine gesicherte Sachverhaltsgrundlage, die die Beurteilung erlaubt, ob die Rettungssanitäter ihrer Aufklärungspflicht ausreichend nachgekommen sind. Es bedarf daher einer Erweiterung des Sachverhalts hinsichtlich des mit der Patientin geführten Gesprächs.
[27] 4.2. Darüber hinaus sind die – der Tatsachenebene zuzuordnenden (vgl RS0026418) – erstgerichtlichen Feststellungen, ob die Rettungssanitäter den Regeln der medizinischen Wissenschaft und Sanitätshilfe entsprechend handelten sowie ob ein durchschnittlicher Rettungssanitäter die Notwendigkeit der raschen ärztlichen Abklärung erkannt hätte, ergänzungsbedürftig.
[28] Das Erstgericht ging davon aus, dass eine rasche ärztliche Abklärung des Gesundheitszustands der Patientin objektiv notwendig war, von den Rettungssanitätern jedoch nicht ausreichend erkannt wurde. Dass sie der Patientin den Krankenhaustransport zum Zweck einer ärztlichen Abklärung anrieten, würde hingegen darauf hindeuten, dass sie eine solche Abklärung selbst für medizinisch indiziert und notwendig erachteten. Insofern bedarf es einer Klarstellung, von welchen Umständen die Rettungssanitäter selbst ausgingen.
[29] Zudem wird das Erstgericht nähere Feststellungen dazu zu treffen haben, wie leicht oder schwer die allfällige Notwendigkeit eines Krankentransports und einer ärztlichen Abklärung des Gesundheitszustands der Patientin in der konkreten Situation sowie das Gesundheitsrisiko für die Patientin bei Unterbleiben weiterer (Hilfs-)Maßnahmen für einen Rettungssanitäter erkennbar war. Dazu wird neben den damaligen Ausbildungsinhalten für Rettungssanitäter hinsichtlich der Erkennung von und Reaktion auf kardiale Schockgeschehen speziell bei Frauen, den Äußerungen der Patientin über ihren Gesundheitszustand und dem konkret festgestellten Zustandsbild auch zu berücksichtigen sein, dass ein kardiales Schockgeschehen selbst Stunden später in der Notfallambulanz des Krankenhauses offenbar nicht sogleich erkannt wurde.
[30] 4.3. Im fortgesetzten Verfahren wird auf Grundlage des solcherart erweiterten Sachverhalts zu beurteilen sein, ob den handelnden Rettungssanitätern aufgrund einer unzureichenden Aufklärung der Patientin oder der unterbliebenen Beiziehung eines (Not-)Arztes ein sorgfaltswidriges Verhalten vorzuwerfen ist und falls ja, ob ein solches – als weitere Voraussetzung für den Zuspruch von Trauerschmerzengeld (RS0115189) – tatsächlich als grob fahrlässig zu beurteilen wäre.
- Ergebnis
[31] 5.1. Der Revision war daher Folge zu geben. Die Entscheidungen der Vorinstanzen waren, soweit sie nicht hinsichtlich der erstgerichtlichen Abweisung der Zinsenmehrbegehren in Rechtskraft erwachsen sind, aufzuheben und die Rechtssache insoweit zur neuerlichen Entscheidung an das Erstgericht zurückzuverweisen.
[32] 5.2. Der Kostenvorbehalt gründet sich auf § 52 ZPO."
Ich persönlich finde Punkt 2 und 3 spannender wo noch etwas allgemeiner die Aufklärungspflicht analysiert wird.
Zeigt halt mal wieder:
- wie wichtig ein ausführliches Pat. Gespräch ist, inkl. Aufklärung
- eine gute Doku zum Selbstschutz dient
- man trotz unterschriebenen Revers nicht „aus dem Schneider“ ist
So wie ich das gelesen habe tun mir die Kollegen aber ein wenig leid. Trotzdem gibt’s zu wenig Infos also mag ich mir nichts anmaßen.
Vlt. ziehen jetzt andere Bundesländer, mit dem Versuch in NÖ durch RETTS die ganze Thematik ein wenig sicherer zu gestalten, nach.
Sanitäter stehen damit klar in der Grauzone. Eigentlich ist keine Diagnose erlaubt, nur Ärzte dürfen über Diagnose und Therapie aufklären.
Bei einem Notfall den Pat umfassend aufzuklären, könnte im Einzelfall eine verbotene Diagnose bedeuten.
Liebe Juristen im Forum bitte korrigiert mich, aber ich denke, dass das nicht zwangsläufig notwendig ist.
Ich kann ja als Sanitäter auch ohne Diagnose einen begründeten Grund zur Sorge um das Wohl meines Patienten haben und diesen formulieren.
Bsp:
„Frau Huber, ich bin kein Arzt aber fühle mich aufgrund meiner Erfahrung im Beruf und meiner Ausbildung dazu verpflichtet, ihnen mitzuteilen, dass der aktuelle Zustand, in dem Sie sich befinden durchaus ein Risiko für Ihre Gesundheit darstellt. Ich kann hier aktuell nicht ausschließen, ob sich hinter Ihren Symptomen nicht z.B. ein Herzinfarkt verbirgt und würde ihnen daher dringend raten, mit uns ins Krankenhaus zu fahren.“
Also reicht jetzt ein Revers nicht mehr in dem wortwörtlich steht, dass man über die möglichen Risiken aufgeklärt wurde. Wie soll man denn dann die Aufklärung dokumentieren? “Dem Patient wurde gesagt er wird sterben” Wenn man das bei jedem Revers macht ist man eigentlich abgesichert.
Ich denke mal es spiest sich an “Die Patientin sei daraufhin umfassend aufgeklärt und darüber informiert worden, dass ein Krankenhaustransport trotzdem möglich, jedoch vor dem Hintergrund der durchgeführten Untersuchung und angesichts ihrer Vitalzeichen nicht medizinisch indiziert sei.”, wie dies auch immer kommuniziert wurde.
Ich fühle mich jetzt halt in meiner allgemeinen Vorgehensweise und Einstellung bekräftigt (fast 20 Jahre als FW/ teilweise HB), dass ich die Patienten prinzipiell ins Krankenhaus fahre und einen Revers erst ins Spiel bringe, wenn mich der Patient explizit danach fragt und ich ihn nicht anbiete. Es ist mir voll klar, dass ich damit bei einigen jüngeren Kollegen anecke, die sich gerne als “Ersatzärzte” sehen und genau solche Aussagen treffen (Im Spital machen sie auch nix anderes…, das kann bis morgen in der Früh warten bis der Hausarzt da ist …, im Spital müssen sie länger warten, weil die Vitalwerte eh im Rahmen sind …)
Zeigt meiner Meinung nach, dass eben alles und jeder geklagt werden kann und heutzutage auch wird.
Am Ende hat der OGH nun alle Urteile der Vorinstanzen aufgehoben. Die Kausalität zwischen initialem Nicht-Transport und letztlich dem Ableben der Dame wird von der Kläger-Seite zu beweisen sein. Interessant ist da der Passus, ob der RS das vorliegende Krankheitsbild überhaupt zweifelsfrei erkennen konnte, zumal es offensichtlich auch in der NFA nicht sofort erkannt wurde. Ich kann ja schließlich über nichts aufklären, was ich selbst nicht weiß.
Ist aber natürlich ein Fingerzeig dafür, dass man sich auch bei vehementen Revers-Begehren der Patienten nicht darauf verlassen darf und seine Worte gut und vorausschauend wählt und dann auch dokumentiert.
Das finde ich auch. Auch interessant das die Pat. ja selbst einen medizinischen Beruf hatte aber das mMn kaum eine Rolle spielt.
Das obige Bsp. für eine Aufklärung find ich extrem gut. Man muss den Pat. eben offen und ehrlich erklären was unser Job/unsere Ausbildung ist (und was nicht), und zu welchen Ergebnissen man gekommen ist und warum.
Nein, tun sie ganz klar nicht. Sowohl OLG als auch OGH haben ja zu den Beurteilungen des Erstgerichts ganz klar geschrieben, dass ein Sani eben keine ärztliche Aufklärung schuldet. Dass aber der Umkehrschluss: “Na, dann reicht ja eh das Satzerl am Revers, mehr muss der Pat nicht wissen” falsch ist, ist auch schon seit Anbeginn des SanG bekannt und wird mWn auch genau so gelehrt. Verdachtsdiagnosen (mit Hinweis, was mich zu diesen Vermutungen gebracht hat), Risiken und eigene Befunde (Vitalwerte, Auskultation … ) - je nach Ausbildungsstand. Ich sage den Patienten, wenn sie mich fragen (und das tun sie fast immer), wie meine Empfehlung lautet: mit dem ausdrücklichen Hinweis, kein Arzt zu sein, teile ich sie gerne mit.
Nichts anderes sagt das OGH dazu. Im vorliegenden Fall geht es ja eigentlich darum, dass der Sachverhalt nicht genau genug feststeht, um abschließend darüber urteilen zu können. Und dass die sinngem. Meinung des Erstgerichtes “wenn die Pat nachher stirbt, kann die Aufklärung nicht gut gewesen sein” per se falsch ist.
Es gibt noch gar keine finale Entscheidung, das OGH fordert weitere Faktenfindung durch das Erstgericht. Dass ein Revers alleine von keinen Pflichten entbindet ist nichts neues, ob die Sanitäter hier ausreichend aufgeklärt haben oder nicht ist noch nicht erhoben worden, weil diese Fragestellung von den beiden Erstinstanzen nicht beurteilt wurde. Ich finde man kann aus dieser Entscheidung noch gar keine echten Schlüsse ziehen.
Es gibt durchaus Experten im (Medizin)recht die sinngemäß sagen, ein Jurist der will- kann jeden Revers und jede Aufklärung „aufmachen“ und dann bist Passagier.
Diese Tatsache und das es in der Gesellschaft immer mehr Richtung „wer ist schuld“ und „wen kann man verklagen“ geht kann Sanis (und auch Notärzte) immer öfter in teufels Küche bringen. Und dann war der Patient ja noch in einer Ausnahmesituation, konnte die Reichweite der Entscheidung nicht absehen usw.
Dünnes Eis jedenfalls
Das ist mEn halt einfach Angstmache und so nicht berechtigt. Das sieht man ja gerade an diesem Fall: der OGH hat hier klare Regeln für den Umgang mit von Sanitätern ausgestellten Reversen aufgestellt, an die sich jedes! ordentliche Gericht in allen Bundesländern halten muss. Das gibt schon ein wenig Rechtssicherheit.
Und im vorliegenden Fall gibt es in der Sache selbst noch keine endgültige Entscheidung, weil das Erstgericht hier noch nicht genug gefragt hat. Aus der Entscheidung:
Inwieweit die Rettungssanitäter tatsächlich auf eine Notwendigkeit und Dringlichkeit einer ärztlichen Abklärung bzw eines Krankenhaustransports aufmerksam gemacht haben, lässt sich dem Sachverhalt bislang jedoch nicht entnehmen. Ebenso wenig folgt aus den Feststellungen, ob die Rettungssanitäter die von ihnen geäußerte Empfehlung des Krankenhaustransports gegenüber der Patientin begründet und deren Hintergründe weiter dargelegt haben. Damit gibt es vorliegend keine gesicherte Sachverhaltsgrundlage, die die Beurteilung erlaubt, ob die Rettungssanitäter ihrer Aufklärungspflicht ausreichend nachgekommen sind. Es bedarf daher einer Erweiterung des Sachverhalts hinsichtlich des mit der Patientin geführten Gesprächs.
[27] 4.2. Darüber hinaus sind die – der Tatsachenebene zuzuordnenden (vgl RS0026418) – erstgerichtlichen Feststellungen, ob die Rettungssanitäter den Regeln der medizinischen Wissenschaft und Sanitätshilfe entsprechend handelten sowie ob ein durchschnittlicher Rettungssanitäter die Notwendigkeit der raschen ärztlichen Abklärung erkannt hätte, ergänzungsbedürftig.
[28] Das Erstgericht ging davon aus, dass eine rasche ärztliche Abklärung des Gesundheitszustands der Patientin objektiv notwendig war, von den Rettungssanitätern jedoch nicht ausreichend erkannt wurde. Dass sie der Patientin den Krankenhaustransport zum Zweck einer ärztlichen Abklärung anrieten, würde hingegen darauf hindeuten, dass sie eine solche Abklärung selbst für medizinisch indiziert und notwendig erachteten. Insofern bedarf es einer Klarstellung, von welchen Umständen die Rettungssanitäter selbst ausgingen.
[29] Zudem wird das Erstgericht nähere Feststellungen dazu zu treffen haben, wie leicht oder schwer die allfällige Notwendigkeit eines Krankentransports und einer ärztlichen Abklärung des Gesundheitszustands der Patientin in der konkreten Situation sowie das Gesundheitsrisiko für die Patientin bei Unterbleiben weiterer (Hilfs-)Maßnahmen für einen Rettungssanitäter erkennbar war. Dazu wird neben den damaligen Ausbildungsinhalten für Rettungssanitäter hinsichtlich der Erkennung von und Reaktion auf kardiale Schockgeschehen speziell bei Frauen, den Äußerungen der Patientin über ihren Gesundheitszustand und dem konkret festgestellten Zustandsbild auch zu berücksichtigen sein, dass ein kardiales Schockgeschehen selbst Stunden später in der Notfallambulanz des Krankenhauses offenbar nicht sogleich erkannt wurde.
[30] 4.3. Im fortgesetzten Verfahren wird auf Grundlage des solcherart erweiterten Sachverhalts zu beurteilen sein, ob den handelnden Rettungssanitätern aufgrund einer unzureichenden Aufklärung der Patientin oder der unterbliebenen Beiziehung eines (Not-)Arztes ein sorgfaltswidriges Verhalten vorzuwerfen ist und falls ja, ob ein solches – als weitere Voraussetzung für den Zuspruch von Trauerschmerzengeld (RS0115189) – tatsächlich als grob fahrlässig zu beurteilen wäre.
Klar, wenn die Kollegen (reine Gedankenspielerei, ich kenne den Fall nicht) der Patientin sagen “Mitfahren müssens nicht, hier, unterschreiben sie das” wird es sich nicht ausgehen. Wenn sie die Patientin ordentlich aufgeklärt haben: “Blutdruck ist in Ordnung, was sie haben, weiß ich auch nicht, ich würde Ihnen empfehlen, das im Spital abklären zu lassen, denn sie könnten auch XYZ haben und das hätte unter Umständen die Folgen ABC Tod Verderben Verdammnis - dafür sind Sie dann selbst verantwortlich und dafür müssen Sie hier unterschreiben - bitte lesen Sie sich den Text durch, haben Sie Fragen dazu?” - dann wird kein Jurist
jeden Revers und jede Aufklärung „aufmachen“ und dann bist Passagier.
Ordentlich arbeiten müss ma halt schon, aber das ist auch nix Neues.
Solche pauschalen Aussagen finde ich wirklich nicht gut.
Gerade da finde ich doch das Urteil spannend, weil ja der OGH extra erwähnt, dass die Aufklärungspflicht der Sanitäter grenzen kennt.
Für mich bleibts dabei, dass die Aussagen des OGH einfach nochmal bekräftigen wie wichtig eine gute Kommunikation mit den Patienten und auch die ausführliche Dokumentation dieser ist.
meiner Meinung wird dem Thema “rechtliche Grundlagen, Pflichten” zumindest in der Aus- und Fortbildung beim RK generell zu wenig Augenmerk geschenkt - wünschenswert wär, wenn diese Themen von jemandem der - juristisch - komptetent ist, vermittelt werden (müssten).
Diese Experten gibt es, es sind aber meines Erachtens keine guten…
Angstmache ist überall, und vor allem in der Notfallmedizin, absolut Fehl am Platz.
Die Selbstbestimmung - und das ist spätestens seit dem VfGH-Sterbehilfe-Erkenntnis klar - ist höher als das Leben zu werten und das sollte auch in der Rettungsmedizin endlich akzeptiert werden.
Wenn man die paar Vorgaben, die der OGH (in Berufung auf das SanG) vorgibt, einhält und nach bestem Wissen aufklärt, sehe ich kein Problem.
Dokumentation ist halt das A und O. Hier empfiehlt sich besondere Sorgfalt, insbesondere bei Reversbelassungen.
Man sieht in diesem Beispiel deutlich, wie wichtig eine EKG-Untersuchung bei einem Patienten nach Kollaps/Synkope ist. Denn eigentlich kann man genau gar nichts OHNE ein EKG sagen/aufklären…!
Dass dann auch noch zwei RS vor Ort waren, zeigt zusätzlich wie falsch auch unser System läuft. Hier wäre doch auch eine Staatshaftung zu prüfen, denn RS sind für solche Notfälle nicht ausgebildet. Mindestens ein NFS und ein 12er-EKG wären nötig gewesen.
Wäre ich Rechtsanwalt, würde ich auch das Land Steiermark wegen der fehlenden RTW’s ohne EKG und NFS klagen. Auch die Fehldisposition durch die Leitstelle sollte ins Treffen geführt werden.
Auch wäre eine Strafanzeige an die Staatsanwaltschaft zu überlegen, da ja das Rote Kreuz Steiermark jeden Tag den Tod eines Patienten in Kauf nimmt, da ja fehlendes qualifiziertes Personal und Material durch die Gegend geschickt wird.
Dazu noch die passenden Pressemitteilungen an die Kronen Zeitung (u.a.), und fertig ist ein handfester Skandal…!
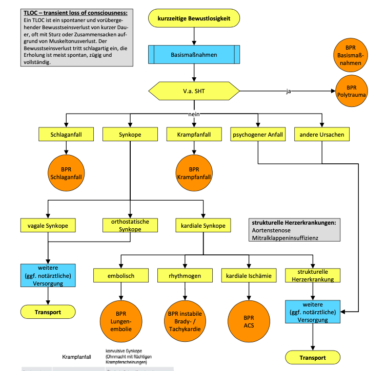
Was alleine bei einem kurzen Zusammensacken zu prüfen ist, zeigt das Problem:
Schreib einen Leserbrief oder einfach direkt dem Journalisten - im Ernst. Sachlich und nachvollziehbar. Die sind da recht dankbar und nehmen das auch auf.
Und mit dem Rest geb ich dir Recht: Die Organisationen müssen auch endlich Verantwortung übernehmen und für ihre Entscheidungen zur Rechenschaft gezogen werden. Nicht immer nur die Einzelnen.
Also auf Basis eines OGH-Urteils einen Leserbrief schreiben um damit bestenfalls öffentlichen Druck zu erzeugen? Ohne wirklich den vorliegenden Sachverhalt zu 100% zu kennen, ohne dabeigewesen zu sein, ohne eigentlich irgendeinen Bezug zu dem Fall zu haben.
Ist hoffentlich nicht ernst gemeint.
